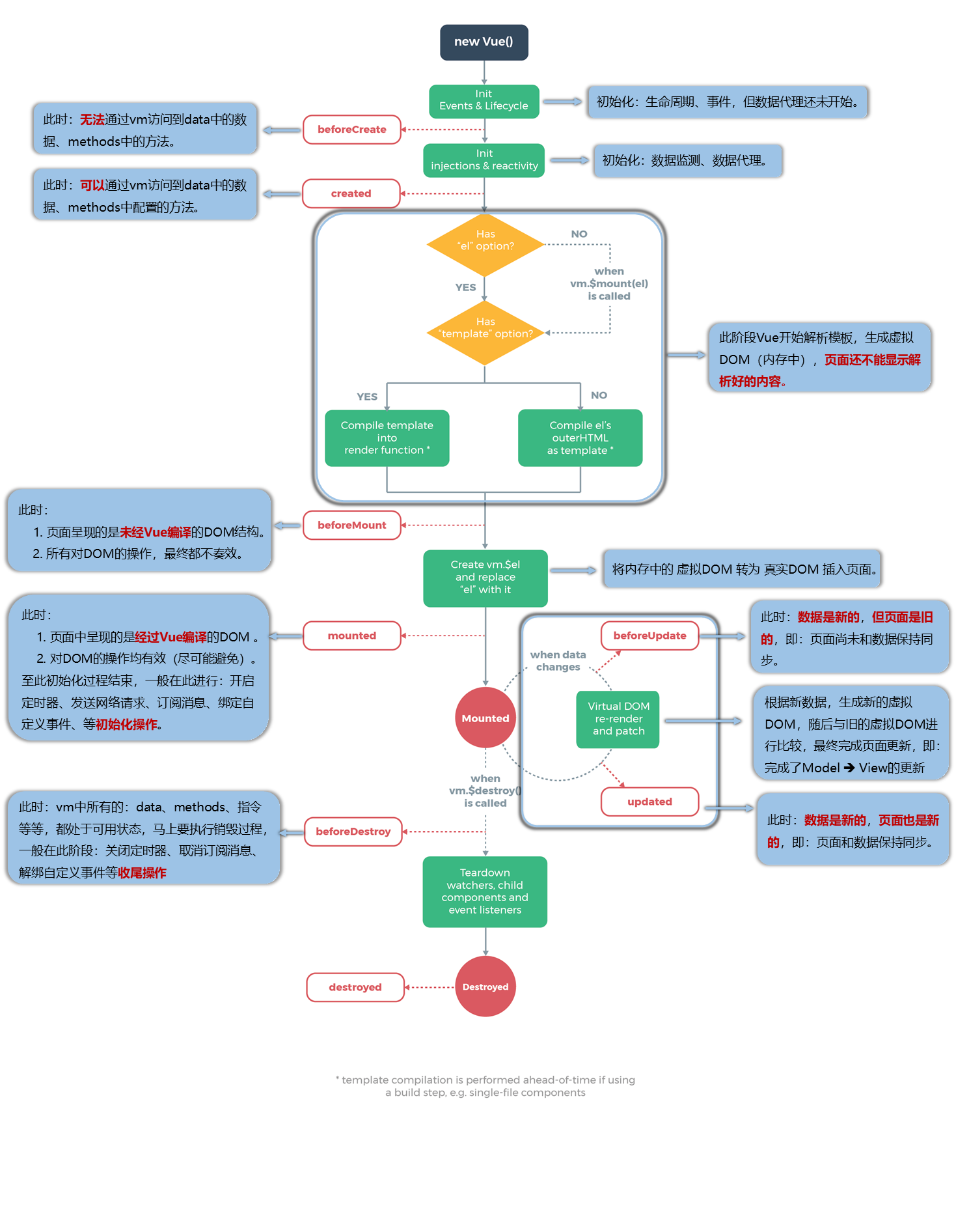
生命周期钩子
每个 Vue 实例在被创建时都要经过一系列的初始化过程——例如,需要设置数据监听、编译模板、将实例挂载到 DOM 并在数据变化时更新 DOM 等。同时在这个过程中也会运行一些叫做生命周期钩子的函数,这给了用户在不同阶段添加自己的代码的机会。
# vue对象的生命周期
生命周期:
- 又名:生命周期回调函数、生命周期函数、生命周期钩子。
- 是什么?Vue在关键时刻帮我们调用的一些特殊名称的函数。
- 生命周期函数的名字不可更改,但函数的具体内容是程序员根据需求编写的。
- 生命周期函数中的this指向是vm 或 组件实例对象。
初始化显示
beforeCreate()created()beforeMount()mounted()
更新状态
beforeUpdate()updated()
销毁 vue 实例:
vm.$destory()beforeDestory()destoryed()

# 原理解释图

# 常用的生命周期方法
mounted(): 发送ajax请求, 启动定时器、绑定自定义事件、订阅消息等异步任务【初始化操作】beforeDestroy(): 做收尾工作, 如: 清除定时器、解绑自定义事件、取消订阅消息等【首尾工作】
# 关于销毁Vue实例
- 销毁后借助Vue开发者工具看不到任何信息
- 销毁后自定义事件会失效,但原生DOM事件依然有效
- 一般不会在
beforeDestroy操作数据,因为即使操作数据,也不会再触发更新流程了。
# 父子组件的生命周期
加载渲染过程:
父beforeCreate -> 父created -> 父beforeMount -> 子beforeCreate->子created->子beforeMount->子mounted->父mounted
更新过程:
父beforeUpdate->子beforeUpdate->子updated->父updated
销毁过程:
父beforeDestroy->子beforeDestroy->子destroyed->父destroyed
编辑 (opens new window)
上次更新: 2022/03/20, 11:17:00